Kategori : BİYOKÜTLE & BiYOGAZ ENERJİSİ, ENERJİ GÜNDEMİ - Tarih : 23 Ekim 2018
Enerji ihtiyacını karşılamak üzere her gün, kömür, petrol, doğalgaz gibi milyonlarca yılda meydana gelmiş fosil yakıtları kullanıyoruz. Bunun sonucunda atmosfere salınan karbondioksit, etkisini küresel ısınma olarak oldukça hissettirmeye başladı. İklim değişikliği felaketini gerçekten önlemek isteniyorsa enerji üretme yöntemlerinde köklü değişiklikler yapılmalıdır.
İnsanoğlunun bildiği çok eski bir yakıt olan odunun ileri teknolojik yöntemlerle enerji haline getirilmesi çözümlerden birisi olabilir.2020 yıllarında OECD ülkelerinin elektrik ihtiyacının %15’inin, yani 100
milyondan fazla evin elektriğine eş değer gücün, biyokütleden karşılanabileceği vurgulanmaktadır. Odunsu bioyokütle, gelişmiş, ileri teknolojiler kullanıldığında yenilenebilir, geri dönüşümlü bir enerji kaynağı olarak çevre sorunlarının çözümünde bize bir seçenek sunabilir. Tüketilen enerji kaynakları içinde biyokütlenin payı yükseltilerek karbondioksit salınımı yılda milyonlarca ton azaltılabilir.Olası yapılacak tesisler, yapılacak bölgelerde binlerce kişiye istihdam yaratabilir.
Bugün dünyanın elektrik enerji üretiminin %19 ’u yenilenebilir enerji teknolojileri ile sağlanmakta olup bunun 2035 yılında %26, 2040 yılında ise yaklaşık %33’e çıkacağı öngörülmektedir. Küresel enerji talebi 2040 yılına kadar %37 artış gösterecektir. Ülkemiz fosil yakıtlarda %48 oranında dışa bağımlı olup 2040 yılında Türkiye’nin enerji ithalatının 1,4 trilyon dolar olacağı tahmin edilmektedir. Son zamanlarda geliştirilen teknolojilerle özellikle Kuzey Avrupa, Amerika, Japonya gibi odundan elektrik üretimi yaygınlaşmış olup bunun ülkemize de gelmesi beklenmektedir. 2030 yılında Avrupa ormanlarından elde edilen odun hammaddesinin %60’ ının elektrik üretiminde kullanılacağı öngörülmektedir.Yapılabilecek kalori ve karbon açısından zengin endüstriyel ağaçlandırma ile bir çok iş sahası ve ülkemizin içinde bulunduğu enerjide dışa bağımlılık azaltılabilir.
| Yakıt Cinsi | Eşdeğer Kuru Odun |
| Antrasit | 1,80 |
| Kok Kömürü | 1,62 |
| Linyit | 1,08 |
| Turba | 0,77 |
| Fuel -Oil | 2,19 |
| Doğalgaz | 1,92 |
| Havagazı | 0,94 |
Tablo 1.1 Odunun Diğer Yakıtlarla Karşılaştırılması
Ağaçlar büyürken fotosentez ile atmosferden CO2’i absorbe ederler ve organik yapısı içinde karbon olarak biriktirirler. Bu süreçte, atmosfere oksijen vermeye başlarlar. Dolayısıyla odun kütlesinin yaklaşık %49’u karbondan oluşmaktadır. Ortalama bir ağaç fotosentez reaksiyonu temelinde büyürken; her 1 metreküplük hacim artışında atmosferden 1.000 kg CO2 absorbe eder buna karşılık 7.272 kg O2 üretir. Dolayısıyla odun enerji üretiminde tercih edilebilir bir kaynak olarak görülmektedir.
| Hammadde | Isı değeri (Kcal/kg) | Ağaç türleri | Isı değerleri (Kcal/kg) |
| Butan gazı | 12.000 | Çam | 5.066 |
| Fuel oil | 10.000 | Kayın | 4.802 |
| Antrasit | 7.800 | Ladin | 4.726 |
| Maden kömürü | 7.000 | Göknar | 4.651 |
| Kok | 6.000 | Huş | 4.505 |
| Linyit | 4.200 | Meşe | 4.356 |
| Odun(Rutubetli) | 3.000 | Akçaağaç | 4.183 |
| Tezek | 2.300 | Kavak | 4.129 |
| Gürgen | 4.062 |
Tablo 1.2. Isı değerleri ve ağaç türlerinin ısı değerleri
Genel olarak ise çeşitli ağaç türlerinde 1 kg tam kuru odunun yakılması ile elde edilen kalori değerleri 4000-5100 Kcal arasında değişmektedir.
Yukarıdakı tablodan’da anlaşılacağı üzere biyokütleden azami ölçüde faydalanmalıyız. Odunsu biyokütlenin pirolizi yeni bir kapı açacaktır. Bu da ülkemizin dışa olan enerji bağımlılığımı azaltacak olup yerli kaynaklara yönelimini sağlayacaktır.
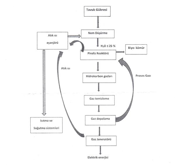
Biyokütle’den enerji üretme yöntemlerinden biri piroliz sistemi aşağıda şekildeki gibi yapılmaktadır.
Piroliz, yüksek sıcaklıkta oksijensiz ortamda organik maddelerin termal kırılmaya uğradığı termo kimyasal süreçtir.Süreç sonunda organik maddelerin içerisindeki karbon ve uçucu maddeler ayrılır. Uçucunun daha sonra yoğunlaştırılmasıyla sıvı ve gaz formunda iki farklı yakıt elde edilir.Piroliz kabaca, büyük moleküllerin daha küçük gaz, sıvı ve katı moleküllere dönüşmesidir.


Tablo 1.3. 2017 Nisan Sonu İtibari İle Ülkemizde Elektrik Enerjisi Kurulu Gücü
| Yillar | Enerji İthalat Bedeli (Milyon $) | Toplam İthalatta Enerji Payı(%) |
| 2009 | 29.905 | 21,2 |
| 2010 | 38.497 | 20,7 |
| 2011 | 54.117 | 22,5 |
| 2012 | 60.116 | 25,4 |
| 2013 | 55.916 | 22,2 |
| 2014 | 54.889 | 22,7 |
| 2015 | 37.800 | 18,3 |
| 2016 | 27.200 | 13,7 |
Tablo 1.4. Türkiye’nin Enerji İthalatı
Ülkemiz önemli bir oranda bütçesini enerji ihtiyacı için dışarı ödemekle beraber her geçen yıl toplam ithalattaki enerji payını azalttığı tablo’dan görülmektedir.
Ömer HOŞ – Enerji Sistemleri Mühendisi – omer.hos61@gmail.com
Kaynakça
YILDIZ, U.C., 2011. Sürdürülebilir Üretimde ve Kalkinmada Ahşap Malzemenin Gücü. I. Ulusal Akdeniz Orman ve Çevre Sempozyumu 26-28 Ekim 2011
TEİAŞ, TÜİK, Tarım ve Orman Bakanlığı





